中国前十大证券公司排名 红豆股份控股股东再陷司法风险

登录新浪财经APP 搜索【信披】查看更多考评等级中国前十大证券公司排名
炒股就看金麒麟分析师研报,权威,专业,及时,全面,助您挖掘潜力主题机会!
9月18日,江苏红豆实业股份有限公司股价强势涨停,收于3.03元,涨幅达10.18%。然而,当日交易结束后,红豆股份发布公告称,控股股东红豆集团有限公司所持部分股份被司法标记和轮候冻结。9月19日上午收盘,红豆股份股价收于3.33元,涨幅达9.90%,再度逼近涨停板。
9月18日,江苏红豆实业股份有限公司(600400.SH;简称“红豆股份”)股价强势涨停,收于3.03元,涨幅达10.18%。然而,当日交易结束后,红豆股份发布公告称,控股股东红豆集团有限公司所持部分股份被司法标记和轮候冻结。9月19日上午收盘,红豆股份股价收于3.33元,涨幅达9.90%,再度逼近涨停板。
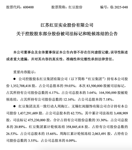
公告显示,红豆集团持有的8350万股股份被司法标记,1.645亿股被轮候冻结,合计占其所持公司股份的18.33%,占公司总股本的10.82%。此次司法措施由江苏省无锡市锡山区人民法院实施,涉及债权金额及执行费用共计6224万元。
来源:红豆股份公告
红豆股份声明称,截至公告披露日,生产经营正常,与控股股东在资产、业务、财务等方面保持独立,本次股份被司法标记和冻结事项不会对公司的生产经营、控制权、股权结构及公司治理产生重大影响。控股股东在单日被实施大额股份标记与冻结,仍提示其面临一定的法律或债务风险。市场在信息披露前的积极表现,与盘后披露的风险事项形成时间错位,反映出投资者对上市公司独立性与大股东风险的差异化判断。
司法标记与轮候冻结
9月17日,江苏省无锡市锡山区人民法院对红豆集团持有的红豆股份部分股权采取了司法标记与轮候冻结措施。根据公告,8350万股被司法标记,期限至2028年9月16日;另有1.645亿股被轮候冻结,冻结申请人同为锡山区人民法院,原因均为“涉诉”。
从数据看,本次司法标记股份占红豆集团持股总数的6.17%,占公司总股本的3.64%;轮候冻结部分则分别占其持股总数和公司总股本的12.16%和7.18%。截至公告日,红豆集团及其一致行动人合计持有红豆股份62.73%的股权,其中累计司法冻结与司法标记股份合计占其持股总数的33.30%。值得注意的是,司法标记与轮候冻结不同于直接冻结,通常意味着相关股份在前序冻结解除前暂不实际执行,但已进入司法程序的资产限制序列。
公告明确指出,上述事项源于一起涉诉案件,所涉债权及执行费用合计6224万元。尽管金额相对红豆股份市值较小,背后反映的法律纠纷仍不容忽视。
这一表态被解读为稳定市场情绪。从股权结构看,红豆集团仍以59.03%的持股比例保持绝对控股,且司法标记与轮候冻结并未触及控制权变更的临界点。但累计33.30%的持股比例已被司法标记或冻结,表明控股股东层面的法律风险已形成一定累积效应。对于投资者而言,这提示了大股东信用状况与公司治理之间的潜在关联。
红豆股份上半年业绩表现不容乐观。2025年半年报显示,红豆股份上半年实现营业收入8.68亿元,同比下滑19.73%;归属于上市公司股东的净利润为-1.09亿元,而上年同期盈利4422万元。更值得关注的是,扣除非经常性损益后的净利润为-1.14亿元,表明公司主营业务盈利能力出现明显下滑。
截至2025年6月30日,公司总资产为39.09亿元,较年初减少10.70%。在负债方面,短期借款为4.60亿元,长期借款为1.20亿元,应付账款为2.71亿元,资产负债结构相对稳定。但值得注意的是,公司经营活动产生的现金流量净额为2247万元,虽然较上年同期的-1.06亿元有所改善,但仍显不足。
退出锡商银行
在上市公司层面遭遇司法冻结的同时,红豆集团在金融领域的布局也出现重大调整。今年8月8日,国家金融监督管理总局披露批复,同意无锡国联受让红豆集团持有的无锡锡商银行5亿股股份。此次转让的批复落款时间为4月25日,历时三个多月完成审批,标志着红豆集团正式退出这家民营银行。
锡商银行2024年度报告显示,截至2024年末,红豆集团以25%的持股比例位列第一大股东,江苏恒科新材料有限公司持股23.99%,其余股东持股比例均未超过10%。此次股权转让后,无锡国联将持有锡商银行25%股权,成为并列第一大股东,而红豆集团则彻底退出股东名单。
民营银行近年来面临盈利压力与监管趋严的双重挑战。锡商银行作为区域性民营银行,其业务规模与盈利能力相对有限。红豆集团的退出,可能反映了其对非核心金融资产的清理意图,集中资源聚焦主业。受让方无锡国联作为地方国资平台,其接手红豆集团所持股份,有助于提升锡商银行的股东稳定性与资本实力。对于红豆集团而言,既实现了资产变现,也降低了跨行业经营的管理复杂度。
红豆系近期的资本动作,呈现出一种“被动应对”与“主动调整”交织的复杂图景。控股股东股份被司法标记,暴露出其在债务或法律纠纷层面的潜在风险,尽管尚未直接影响上市公司运营,但已构成对公司治理透明度的考验。而主动出让锡商银行股权,则显示出集团层面在战略聚焦上的清晰意图,剥离非核心资产,优化资本结构。
然而,这两类动作背后是否隐含更深层的财务压力,仍值得追问。司法冻结的债权金额虽小,但若类似案件增多,累积效应可能侵蚀控股股东的持股稳定性。而退出银行股权,究竟是战略收缩的理性选择,还是为缓解流动性压力的无奈之举,市场仍需更多数据佐证。
在当前经济环境下,传统民营企业集团的多元化扩张模式正面临重构。红豆系从服装主业延伸至地产、金融等领域,如今又逐步退出部分外围板块,这一过程折射出企业生命周期中的战略迭代。未来红豆股份能否在主业升级与资本健康之间找到平衡,将决定其长期发展的可持续性。资本市场的关注,不应仅停留在单一事件的表层,而应深入探究其背后的治理逻辑与战略韧性。
海量资讯、精准解读,尽在新浪财经APP
责任编辑:杨红卜 中国前十大证券公司排名
老虎配资提示:文章来自网络,不代表本站观点。




